滚动轴承的润滑方法一般分为润滑脂润滑和润滑油润滑。在特别情况下也使用固体润滑剂。
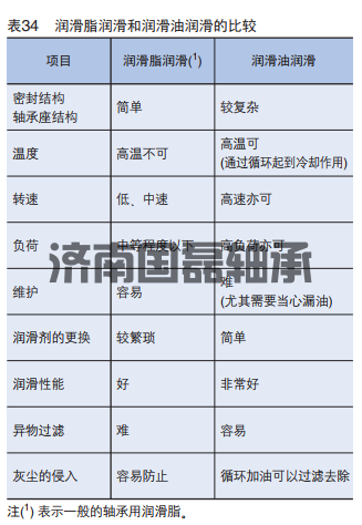
一般来说润滑脂润滑的最大优点是密封结构简单、经济,所以广为使用。一次供脂可使用较长时间。但是,与润滑油相比,流动阻力大,搅拌热也大,散热性和冷却能力差。
润滑油润滑流动性好,故散热好,也适合于高速旋转。而且,润滑油中的垃圾过滤简单,能防止因异物产生的声音和振动,延长KOYO轴承寿命。另外,还有可根据运行条件选择适合的润滑方法等许多优点。但是,需要充分防止漏油。表34对润滑脂润滑和润滑油润滑的利弊作了比较,供用户选择时参考。




